The guidance on this page is designed to support ethical practice for Patient and Public Involvement and Engagement (PPIE) (see footnote) activities in relation to research and research-related knowledge exchange. We offer principles for all PPIE activity, followed by advice as to whether PPIE activity plans should come through The Open University (OU) Human Research Ethics Committee (HREC) for formal review to gain a favourable opinion for your plans. We conclude with examples of PPIE activities which could be involved in a project from its design to dissemination, to illustrate recommended practice for ethical review.
Although this guidance is primarily for research-related PPIE activity, you may find it useful to consider the principles below when involving members of the public in OU teaching.
In the context of research, and when appropriate, PPIE should be integrated from design to dissemination. This inclusion will ensure that the appropriate approvals have been completed for all research and data collection, and avoid delays caused by the need for additional reviews.
The following teams are involved in OU approvals in relation to research:
The above teams may be relevant to projects which include PPIE activities. Whilst it is advisable to anticipate and include PPIE activities at an early stage of ethical approval, applications relating to support for PPIE activities can be made to HREC at any stage in the development of a project.
Where PPIE was included in the original plan and the project has already been through HREC review and there have been changes to plans, including additional activities, you are encouraged to submit an amendment to your original application. HREC commits to providing feedback on amendments within seven working days.
See guidance on how to re-open an application and submit an amendment for review
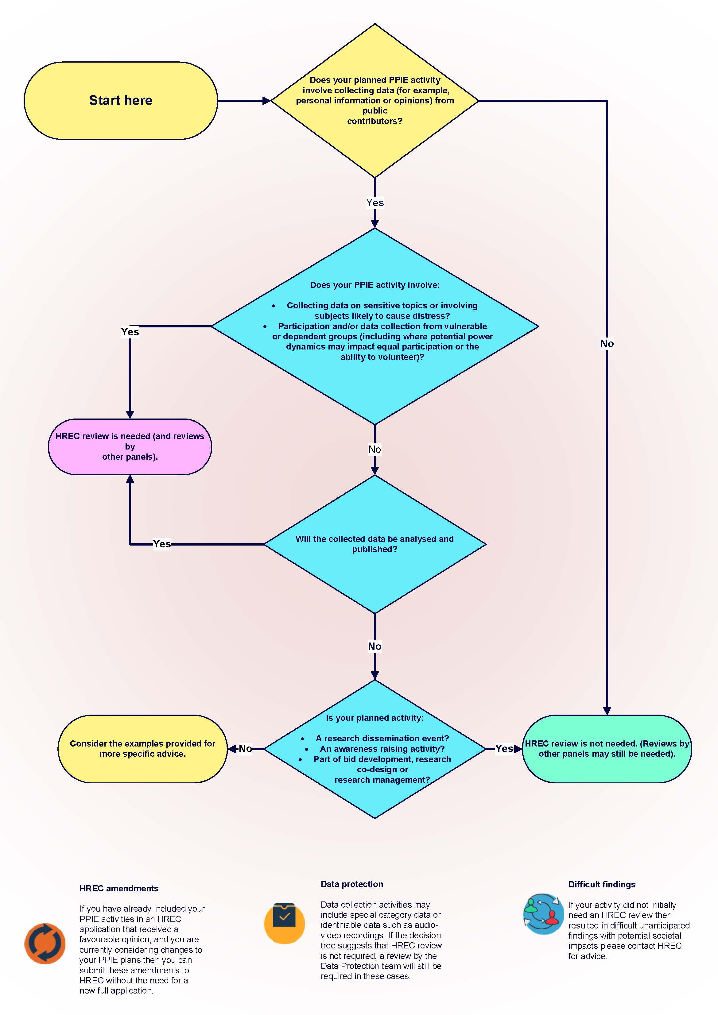
Where PPIE was not included in the original project plan the guidance below will take you through a set of questions to establish whether ethics approval is required for this work. Most activities will involve ‘low risk’ HREC review and feedback will be provided on these applications within seven working days.
Should the PPIE activities be more complex and evaluated within the HREC application system as ‘high risk’, full review by an internal and external member of the HREC will be conducted to offer support and advice about your plans. You will gain feedback from a full review within three weeks of submitting your application. Coming through the HREC allows your PPIE activities to be covered by a favourable opinion, which can be referred to as part of your PPIE documentation and publications.

Does your planned PPIE activity involve collecting data (for example personal information or opinions) from public contributors?
YES: HREC review could be needed. Consider Q2.
NO: HREC review is not needed but ethical principles should be applied to all PPIE activities.
Does your PPIE activity involve:
YES: HREC review will be needed, along with review by other teams.
NO: Consider Q3.
Will the collected data be analysed and published?
YES: HREC review will be needed, along with review by other teams.
NO: Consider Q4.
Is your planned activity:
a) Part of bid development, research co-design or research management?
b) An awareness raising activity?
c) A research dissemination event?
YES: HREC review will not be needed.
NO: Consider examples below for more specific advice.
The examples below represent PPIE activities and provide guidance on where ethics approval may or may not be required for this work. Please note this is not an exhaustive list.
Members of the public, people with lived experience, patient support groups.
Informing the development of research questions and/or research design methods. This can involve people talking about their own experiences and perspectives. Public contributors might provide comments on draft summaries about the project that are aimed at a non-academic audience (i.e. Plain English Summaries).
Usually in meetings/workshops (online or in-person). Could be one-off or a series of meetings. May be accompanied by a family member or carer. All meetings are voluntary and could be individual or group based. Feedback on Plain English Summaries either by email, meetings or telephone. Could also be via surveys to understand a particular experience or to gather views on a research idea. Survey responses are used to further develop the research idea.
Requirement of most funding organisations. Enhances the relevance and feasibility of the research.
Ethical review or a favourable opinion by HREC may be required (see questions above). If HREC review is not required, please note that HREC is well placed to offer the support needed for researchers to ensure ethical approaches are taken for these kinds of activities. Review the PPIE ethical practice principles for further guidance.
Members of the public, people with lived experience, patient support groups.
Lay member of a research study Advisory/Steering committee or a member of the research study PPIE group. Provides a non-academic perspective to the work. Provides comments on the readability of participant facing documents like study information sheets and interview topic guides.
Usually in meetings (online or in-person). Could be one-off or a series of meetings. May be accompanied by a family member or carer. All meetings are voluntary. Feedback on documents can be collected by email, telephone, or via meetings (online or in person). Contributions can be at any stage of the research study process.
Requirement of most funding organisations. Enhances the relevance and feasibility of the research.
Ethical review or favourable opinion may be required. Clear participant information and consent will be important, including clarification of the lay member’s role and forewarning of issues to be covered. Issues of equitable recruitment will be important to consider. Review the PPIE ethical practice principles for further guidance.
Members of the public, people with lived experience, patient support groups, members of communities.
Lay co-applicant or a lay co-researcher on a research study (internally or externally funded), i.e. the public contributor is a named member of the research team.
Involved in research team meetings, conducting and/or providing feedback into the research design, data collection, data analysis or research dissemination activities.
Including a lay co-applicant is a requirement of some funding programmes such as the National Institute for Health and Care Research (NIHR). Helps reduce barriers to accessing underrepresented communities, which is important for equality and diversity.
The research study will require ethical review and HREC favourable opinion, and the PPIE activities would be covered within this. Data handling responsibilities need to be agreed as part of the contract and cleared with the data protection team. Particularly important to consider from the outset whether the research team are interested in researching the co-design process, in which case this would need to be agreed with all (including the co-applicant/researcher) as to what counts as data, inviting consent from one another and data protection responsibilities. Review the PPIE ethical practice principles for further guidance.
Members of the public, people with lived experience, patient support groups, members of communities.
Sharing research findings through online or in-person events, such as conferences or webinars.
Members of the public/patients sharing their experiences of the research findings or attending the event to listen.
Disseminating research findings is an important phase in the research cycle and can lead to impact.
Ethical review and favourable opinion may be needed. This will depend upon whether dissemination activities are one/off or repeated. The type of data gathered at these events (where relevant) will be an important consideration, along with commitments to anonymisation and deidentification. Consideration should be given to how representative/diverse/inclusive the event is. If this is considered as a research project extension and the data gathered will be included and reported with the research, then HREC review, and a favourable opinion will be needed. It is always preferable for these types of activities to be built into the original application where possible. Review the PPIE ethical practice principles for further guidance and please seek advice from HREC as to whether an application is required.
Members of the public, people with lived experience, patient support groups, members of communities.
Sharing their ‘lived experience’ to inform and/or co-create teaching and learning material.
Participating in an interview about their experience to inform case study material and providing feedback on draft teaching material related to their own or the ‘service user’ experience.
Involving patients and service users in teaching and learning materials is a requirement by some regulatory bodies (e.g. related to social work, or nursing).
So long as there are no plans to theorise and publish as academic research this would not fall within HREC remit. Targeting those with special category classifications will require data protection team review and approval. The PPIE ethical practice principles may be helpful to review.
Members of the public, people with lived experience, patient support groups, members of communities, charities, community groups, professional organisations.
Two-way process where academics, professionals, organisations, members of the public or service users share learning, ideas and experiences.
Participating in meetings, workshops, Evidence Cafes. Also includes community-led projects where the OU is providing funding, advice and support.
Why: Pathway to delivering benefits to the wider society. Activities may contribute to impact case study development, and the engagement/environment statement in REF, and also to the Knowledge Exchange Framework (KEF) framework.
Ethical review and a favourable opinion may be required, and it would be advisable to seek advice from HREC in the first instance. If theorised and published as academic research this would fall within HREC remit for review and a favourable opinion. Review the PPIE ethical practice principles for further guidance.
Patient and Public Involvement and Engagement (PPIE) is embedded across the OU in our research, teaching and learning, knowledge exchange, impact and Open Societal Challenges activities. For this guidance, we define PPIE as activities that are carried out ‘with’ or ‘by’ members of the public (‘public contributors’). PPIE is also used in co-production/co-design, where the public work together and share power and responsibilities with researchers and stakeholders, from the start to end of the project. PPIE is different to research participation, as the latter refers to research that is done ‘to', 'for' or 'about' patients and the public.